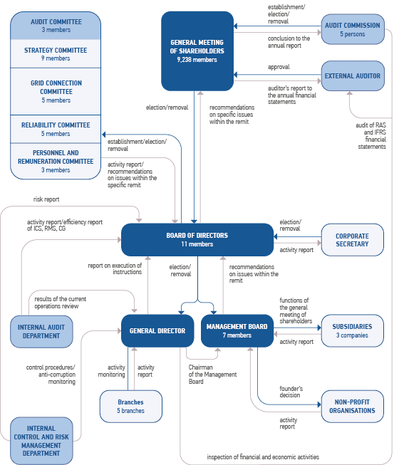
FUNDAMENTALS OF CORPORATE GOVERNANCE
Corporate Governance System
Corporate governance is a system of relations between the Company’s executive bodies, its Board of Directors, shareholders and other stakeholders.
Corporate governance within the Company complies with the legislation of the Russian Federation, Company’s Articles of Associations, bylaws for governing and control bodies of the Company, Company’s Regulations on Insider Information, Company’s Regulation on the Information Policy, and other internal documents.
Internal documents regulating the Company’s corporate governance are published on the Company’s official website:
https://rosseti-yug.ru/korporativnoe-upravlenie/vnutrennie-polozheniya/.
Principles of corporate governance
Equal and fair treatment of all shareholders
Responsibility and accountability of the Board of Directors to the Company’s shareholders
Transparency and openness of information about the Company
Effective risk management and internal control system
Responsibility of the Company to shareholders, consumers, employees, partners, society and the state
Sustainable development and implementation of strategic programmes and projects
